
教育实习是本科生培养体系中的重要环节,也是大学生们进入工作岗位前的重要过渡。人文学院全体师生历来高度重视这项工作。今年是不平凡的一年,疫情当前,学院师生认真研究延期开学期间专业教育实习方案,积极落实、关注细节、注重实效。教师们迅速建立实习微信群,联系学生布置教学实习工作,为学生搜罗提供各类教学视、听、音、影资源,利用腾讯会议等技术手段召开实习交流会等。人文学院2016级46名学生积极开展教学案例的搜集与分析,了解汉语国际教育教学实际过程,学习优秀教师的师德风范和教育教学方法,掌握教育评价方式及方法,思考教育的科学性与人文性。研、学、思、写等专业教育实习活动火热开展,切实做到延期开学期间“实习管理不放松、实习质量不下降”。
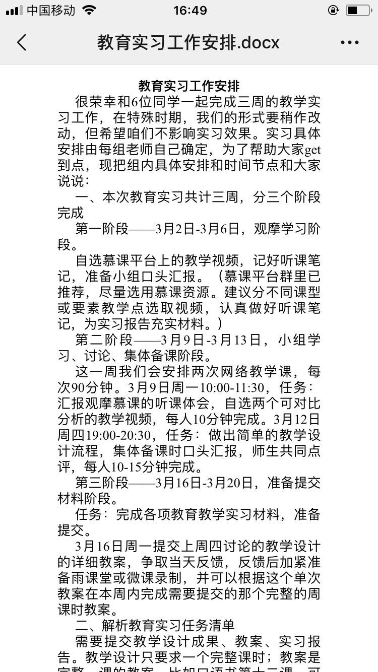
人文学院按照学校疫情防控要求和延期开学期间实习实训工作指导意见,结合汉语国际教育专业特点,将专业实习调整为“研学—设计—反思—实践—评定”五个阶段。
(一)资源研学
在居家防疫大环境下,线上学习成为最主要的教学方式。教育实习的听课观摩也搬到了线上。指导教师通过建立实习微信群,布置实习安排,明确实习要求,并提供学习视、听、音、影资源。学生利用互联网等现代教育技术手段,查阅国际汉语教学理论、教学设计、教学案例等方面的文献资料;通过超星、中国大学MOOC、学堂在线等慕课平台体验网络汉语课程教学模式;观摩优酷、哔哩哔哩等视频网站的中外汉语教学视频实录;研究各级各类各课型教材编写体例、特点特色等,开阔视野,积累教学体悟。
(二)设计讨论
在广泛阅读观摩基础上,学生进行教学实习选题、教学方案设计等初步尝试,并向指导教师进行汇报。指导教师从选题、知识点讲解、重难点分析、课堂组织、教学方法与技巧、板书设计、语言表达等方面对学生进行指导。实习小组学生间互听、互学、互评,交流讨论。
(三)提炼反思
自主学习能力、研究反思能力是高校人才培养的重要核心素养之一。专业教育实习要求学生在广泛的资源学习,多次的交流研讨后,静下心来,用专业理论指导教学实践,从教学实践中提炼学科理论,总结反思,修改完善教学设计,为完成实习成果积势蓄力。
(四)成果提交
专业教育实习是一个完整的教学体认过程,学生经过前期的学习积累、交流讨论、提炼修改,最终需要落实到纸笔,落实到行动,即撰写一份规范、完整的教案,并将教案内容进行实施,形成教学设计成果。学院结合疫情下现代化教育技术及课程平台的应用现状,进一步丰富教学设计成果形式。学生可根据自己的特点特长、居家网络情况、设备技术水平,从录制授课视频,制作慕课或微课,在超星、唐风汉语等课程资源平台建课,制作雨课堂语音课件,为外国留学生汉语班进行线上教学(模拟)等多种授课方式中选择其一,完成设计。随后通过回顾、总结、反思教育实习全过程,撰写实习报告。教学成果从“设计”到“实施”,从“实施”到“反思”,逐步逐层培养学生教学实践技能,落实教育实习总体目标。
(五)成绩评定
学院制定并下发《2019-2020春季学期汉语国际教育专业学生教育实习工作安排》 《2016级实习指导教师分配表》 《汉语国际教育专业教案模板》 《汉语国际教育专业教育实习评价表》等指导性文件,供指导教师进行教学指导及成绩评定。

2020年春季学期人文学院专业教育实习方案
二、教育实习质量保障措施
(一)实施方案科学化
为更好地组织和保障实践教学,人文学院制定了明确的教育实习实施方案,包括:目标任务、组织管理、实习内容、时间安排、考核评定等内容。对46名毕业生实行“一对一、点对点”导师责任制,指导教师负责学生的教育研习、教育实习全过程的指导、监控和教学实践的总结、鉴定工作。
(二)成果形式一体化
在“延期返校”的防疫政策下,学生无法进行实时实景的课堂教学实习。结合防疫工作和学科专业特点,学院创新以教学设计、教案、教育实习报告“三结合”模式替代课堂教学实习。教学设计、教案撰写、总结反思作为汉语国际教育专业教师的重要基本功,是教学实践的一体三面。教学设计侧重学生教学理论、教育技术与方法运用等方面的考核;教案撰写侧重学生教学过程系统整合、专业术语表达等能力的评定;实习报告侧重对学生教学后反思、实践反馈,提升理论能力的考查。三个方面共同体现学生对汉语国际教育领域教育思想、教育理论、教学方法、技术手段、教学反思和教学研究的掌握情况。
(三)评价鉴定标准化
在教育实习成绩评定方面,学院将教师科研成果转化为教育实习评价表,制定教学设计、教案、实习报告三个考核项目的权重比例,并分项明确评价标准,减小实习成绩评定的主观性,进一步提高教育实习评价的客观性及公平性。

汉语国际教育专业教育实习评价表

人文学院教师布置专业教育实习任务

人文学院教师实习安排

人文学院教师召开腾讯视频会议进行实习指导(1)

人文学院教师召开腾讯视频会议进行实习指导(2)

人文学院教师召开腾讯视频会议进行实习指导(3)

人文学院教师召开腾讯视频会议进行实习指导(4)

人文学院教师召开腾讯视频会议进行实习指导(5)

人文学院教师召开腾讯视频会议进行实习指导(6)

人文学院教师召开腾讯视频会议进行实习指导(7)

人文学院教师召开腾讯视频会议进行实习指导(8)

人文学院2016级学生网络教学实习实况图(1)

人文学院2016级学生网络教学实习实况图(2)

人文学院2016级学生授课思路思维导图

人文学院2016级学生教学实习课件图

人文学院2016级学生雨课堂模拟授课过程图

人文学院2016级学生教学反思沟通图

人文学院2016级学生居家学习图(1)

人文学院2016级学生居家学习图(2)
(图文内容由人文学院 匡昕老师提供)