
新冠肺炎疫情发生以来,米兰milan官方网站竞技体育后备人才培养基地办公室与各项目学院自觉落实党中央和国务院新型冠状病毒肺炎联防联控机制相关指示精神,按照学校疫情防控工作要求,积极推进青训队伍的各项工作落实。疫情期间,中国篮球运动学院U19男篮坚持“停课不停训、不停学”,教练员在各自的位置继续完成训练指导工作,队员们在家保持训练、学习“两不误”,整队保持良好的训练状态和学习劲头。
疫情发生之后,学校和球队教练组迅速反应,作出了“暂缓归队,在家进行训练和学习”的决定同时发布了相关的训练和学习计划。在收到训练计划之后,队员们严格按照训练计划的要求进行训练,并每天在群里同教练和队员分享交流训练情况。

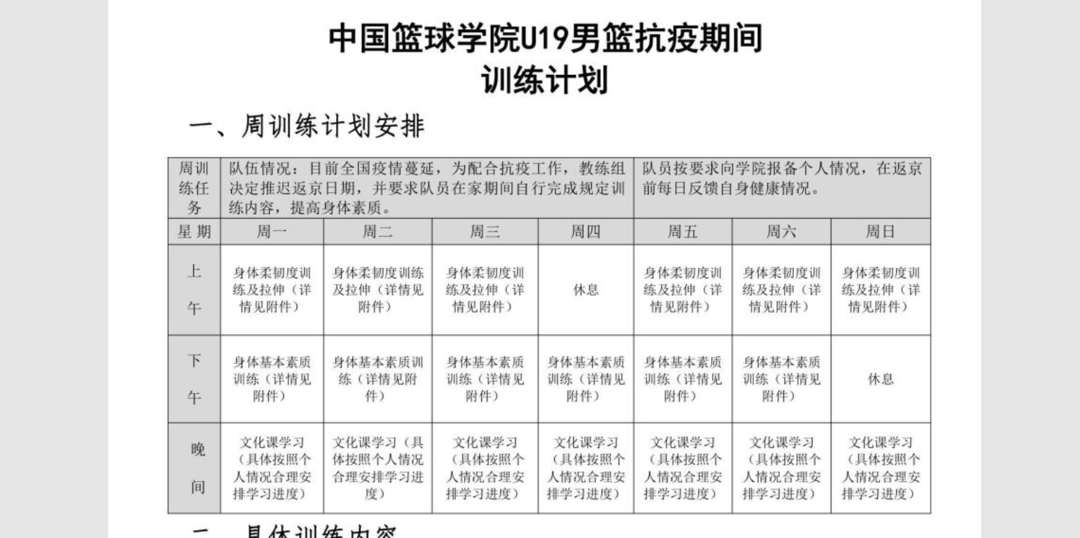
图为教练组发布的训练计划节选

图为队员居家按训练计划进行训练并打卡交流
居家训练,有着较高的自主性,教练在制订了全队的训练方案的同时,为了更有针对性的让队员进行训练提高队员的运动技术水平,又不辞辛苦的为队员制定了个人的训练计划,并通过远程视频的形式对队员进行指导。在教练的指导下,队员们训练的效率大幅度提高,训练成果显著,教练的远程指导让训练达到了事半功倍的效果。与此同时,受居家训练客观条件的影响,队员们在完成教练布置的任务的同时,充分发挥了主观能动性,摆脱客观条件的束缚,根据自身情况,在教练的指导下利用了身边能利用的一切资源(如相关的训练指导软件、哑铃、弹力带甚至是装满水的水桶等)来进行训练。

图为教练指导队员们借助一切工具进行练习
对于部分条件允许的可以在身边能找到球场可以在球场进行技术训练的队员,教练也通过远程视频的形式来指导队员进行训练。

图为教练通过视频指导队员在球场进行技术训练
U19男篮队员在要求运动技术不断精进的同时也坚持文化课学习,学习训练两手抓、两手都要硬。虽然未开学返校,但队员们在家根据自己的实际情况及学校的有关安排进行网络直播课和录播课等方式的学习,不同阶段的队员都根据自己本阶段的实质性需要针对性学习。

图为队员正在认真进行学习
已经升上大学的队员在这一个月里,见识到了体育理论的奥秘。形势与政策课,让他们更清晰的认识到了这次疫情的影响和国家政策的应对;运动选材让他们懂得了怎样选择一名优秀的运动员;每一个课程对他们之后的发展都起重要的作用,这也让他们更加明白都应该认真完成学习任务使自己得到更好的发展。

图为在读大学的队员进行相关的课程学习
对于今年即将参加单招考试的队员来说,这段时间是他们备战的关键时期,所以这些队员们更懂得抓紧每分每秒的时间。他们在家中通过网上平台借助资料和老师的讲解刻苦复习,为不久后的单招考试做最后冲刺。

图为今年即将进行单招考试队员进行相关课程学习