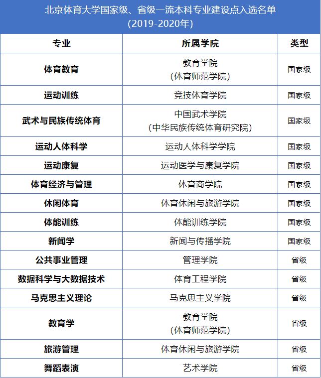
近日,根据《教育部办公厅关于公布2020年度国家级和省级一流本科专业建设点名单的通知》(教高厅函〔2021〕7号),米兰休闲体育、体能训练、新闻学3个专业入选国家级一流本科专业建设点,马克思主义理论、教育学、旅游管理、舞蹈表演4个专业入选省级一流本科专业建设点。
截至目前,米兰入选国家级一流本科专业建设点9个,入选省级一流本科专业建设点6个。

教育部自2019年以来推进实施一流本科专业建设“双万计划”,旨在深入落实全国教育大会精神,贯彻落实新时代全国高校本科教育工作会议和《教育部关于加快建设高水平本科教育 全面提高人才培养能力的意见》、“六卓越一拔尖”计划2.0系列文件等要求,推动新工科、新医科、新农科、新文科建设,做强一流本科、建设一流专业、培养一流人才,全面振兴本科教育,提高高校人才培养能力,实现高等教育内涵式发展。目前,已开展完成两个批次的认定工作,公布国家级一流本科专业建设点8031个、省级专业建设点10658个。
一流本科专业建设“双万计划”是系统性育人工程,一流本科专业是实现一流本科教育的重要支撑。学校将继续深化“三个转型”综合改革和“四化”人才培养思路,引导和支持入选专业深入开展专业内涵建设,充分发挥专业特色优势,激活专业持续建设的动力、潜力与活力,培育专业建设质量文化,提升高素质人才培养能力。在此基础上,以一流本科专业建设为引领,发挥示范领跑作用,营造振兴全校本科教育的全局效应,形成辐射全国同类专业的广泛影响。