近日,北京市教育委员会公布了2022年北京高校本科教学荣誉,米兰多名教师及干部获奖。此外,在共青团中央、人力资源和社会保障部联合开展的第21届“全国青年岗位能手”评选中,米兰教师获“第21届全国青年岗位能手”称号。祝贺!

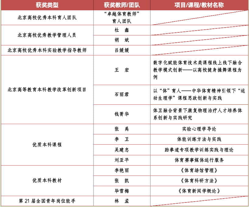
北京高校优秀本科育人团队

“卓越体育教师”育人团队传承了体育教育专业建设的优秀传统,历经30余年的持续建设和更新发展,已逐渐打造成为一支具有学科融合的知识视野,坚定不移的教育信念,勇于探索的创新意识的育人团队。团队成员曾获全国优秀教师、霍英东青年基金奖、北京市师德先锋、北京市教学名师等多项荣誉,多人入选教育部新世纪优秀人才计划和国家体育总局中青年专业技术人才培养计划。
团队积极践行“坚持立德树人,面向体教融合,拓宽培养路径,服务社会需求”的办学指导思想,形成了“教学、科研、思政、实践相结合”的育人模式:长期潜心教学研究,深耕本科教学创新,建有1门国家级一流本科课程、3门北京市优质本科课程和1项教育部虚拟教研室,3门慕课已纳入教育部智慧教育平台,编写教材40余部,各级各类教学成果获奖19项,服务本科教学,支撑专业建设;依托教科研平台,打造“一带一路体育教育论坛”“中外教育名家论坛”“行知讲堂青年论坛”等学术品牌活动,营造浓郁的学术氛围,引导学生参与科研,提升学生思维能力与专业素养;以习近平关于教育重要论述精神为引领,加强课程思政建设,两门课程获北京市课程思政示范课程;探索“三阶段三平台”实践模式,打造“多维立体式”育人环境,提升了学生育人能力和专业素养,在2019年全国高校体育教育专业学生基本功大赛中,斩获五项一等奖以及“体育道德风尚奖”。
优秀教学管理人员

杜鑫,教务处教学运行科负责人。2021年荣获北京地区学位授予信息报送工作先进个人称号,2022荣获北京高校优秀教学管理人员称号。
作为一名高校教学管理人员,杜鑫始终牢记立德树人根本任务,在教学秩序维护、课程安排、学位审核、推免研究生等教学管理各环节全方位推动“管理育人”,促进了教学管理的专业化和精细化。杜鑫积极参与多项省部级、校级教学改革和思政课题研究,在工作中不断提升教育教学理念,发掘体育特色优势,以行践知,推动学校教育教学改革工作见常态出实效。
在学校教学管理过程中,杜鑫熟悉各项教学管理业务,在引入先进教学理念的同时创新性地组织开展教学管理改革并取得明显成效。通过本科教务系统新功能的设计研发,让学位审核数据的准确性、有效性和安全性得到了大幅提升,推免研究生工作效率得到了进一步提升,选拔流程更加规范,选拔标准更加严格,信息公开更加主动,真正做到了公平、公正、公开。通过积极探索本科优秀运动员教学新模式,根据优秀运动员教学特点,为各类国家队送教上门。通过在线平台实现本科优秀运动员教学和考核全覆盖,解决了学生异地、多次课程教学和考核的难题,切实将以学生为本的教学理念落到实处。

胡斌,继续教育学院(冬奥培训学院)院长。2019年,负责的“运动训练”专业获北京高校继续教育特色专业,带头的“米兰milan官方网站冬奥教学团队”获北京高校继续教育高水平教学团队。
作为教育管理人员,胡斌积极在学习中提高自己对体育教育发展规律的认识,理解国家不同时期出台的各项教育管理文件重要意义,体会每一项教育改革的重要作用。
2017年,对标国家继续教育发展政策,米兰milan官方网站冬奥培训学院成立。胡斌相继创新继续教育学历教育与课程培训学分互认等机制。2018年,学院成为北京冬奥组委指定的首批北京冬奥会和冬残奥会培训基地。面对我国冰雪运动竞赛组织职业人才匮乏的实际状况,对标国际赛事标准,学院调整冰雪方向培养方案,扩大冰雪运动竞赛组织相关课程,引进国内外顶级专家,建设北京市冰雪运动特色专业和高水平师资团队。学院与地方共建职业人才平台,培养精准服务冰雪产业的技术官员、赛事管理团队、竞赛辅助团队等专业冰雪人才,为北京冬奥会竞赛组织作出突出贡献。学院2022年获“北京冬奥会、冬残奥会北京市先进集体”“北京市继续教育特色专业、特色团队”,入选北京市课程思政示范课程、名师团队等荣誉。
本科教学改革创新项目
数字化赋能体育技术类课程线上线下融合教学模式创新——以高校健身操舞课程为例 王宏

当今的时代是数字大融合的时代,智能环境不仅改变了教与学的方式,而且已经开始深入影响到教育的理念、文化和生态。OMO(Online-Merge-Offline)模式指的是线上和线下的融合,OMO学习方式就是把传统体育技术类课程的面授学习与线上网络化学习相融合,线下支持线上、线上赋能线下,二者优势互补、相辅相成,倍数级放大“教”与“学”的效果。
本教改项目致力于在于后疫情时代推进信息融合技术在高校健身操舞OMO教学模式中的实践应用与发展,形成线上和线下互动、教学指导与完整示范同步进行的教学样态。同时探索怎样在疫情防控常态下,合理利用技术与工具,打破时空限制,升级新型健美操(健身操舞)项目教学活动的信息化平台建设、数字化资源建设、系统化标准建设和智能化运行模式等,全方位提升健美操(健身操舞)师资专业教学能力,为数字化课程赋能。
以“体”育人——中华体育精神引领下“运动生理学”课程思政创新与实践 石丽君

运动生理学是体育科学中一门重要的应用基础理论学科。该项目以中华体育精神为引领,拟利用学校、学科优势资源,充分发挥以“体”育人优势,围绕加强顶层设计、深挖育人元素、打造“金师”队伍三个着力点,有序推进高质量课程思政体系建设,旨在形成一套具有可推广、可复制的“运动生理学”课程思政新模式。通过项目实施,引导教师按照专业培养方案和课程大纲中的育人要求,重新认识和梳理教学内容和教学教法;引导教师对思想政治教育元素的融入进行系统化、再造性的设计和实践,实现课程知识教育和思想政治教育的有机统一;引导教师把握好“深入挖掘课程所蕴含的思想政治教育元素”和“有机融入课堂教学”这两个重点,解决好“教育者先受教育”这个关键,不断提升课程育人能力和水平。
体卫融合背景下康复物理治疗人才培养体系创新与实践研究 钱菁华

“体卫融合背景下康复物理治疗人才培养体系创新与实践研究”是为了满足健康中国战略对高水平体卫融合人才培养的需求,针对当前缺少“既懂体育运动,又懂医学原理的复合型人才”的现状,以国内具有代表性的医学和体育高校康复相关专业为研究对象,围绕“医学+体育”学科交叉融合特点,对标国际物理治疗教育标准,结合米兰milan官方网站在体卫融合人才培养方面具备的实施基础与优势,从“健康为中心”视角研究我国康复物理治疗人才培养模式,夯实重医强体的课程基础,明确专业教学体系设置,推动“医学+体育”课程体系持续优化,重点建设优质课程共享资源群,共享体卫融合人才培养理念与方法。
优质本科课程
实验心理学导论 张禹

实验心理学导论历经初创,发展和提升三个阶段,5次教学改革,和郑玮琦老师共同授课,并获批了校级精品课程和北京高校“优质本科教材项目”,也渐显五个特点:1.新思想:有“知”有“行”的课程思政;2.新特色:有“他”有“我”的自有或体育特色案例融入课程内容;3.新模式:有“OBE”有“PBL”的融合指导下的教学模式;4.新技术:有“上”有“下”的混合式实验心理学教学实践;5.新体系:有“主”有“次”的“以评促学”的多元化评价。未来将继续以“立德树人成效”为根本标准,以“质量、成效、特色、贡献”为价值导向,力争在线上线下混合式课程建设上有所突破,提升其作为专业核心课的作用,助力应用心理学专业本科生培养。
体能训练方法与实践 李卫

2004年,米兰milan官方网站率先在全国成立了体能训练实验班,体能训练实验班既是体能训练学院的雏形和源点,又是体能训练学院走向全国、面向世界的一面旗帜。所培养学生活跃在国家队、省市运动队、科研所、高校、俱乐部等岗位上,在我国奥运备战、体育科研、全民健身等领域做出了巨大贡献。《体能训练方法与实践》课程是为体能训练实验班本科生开设的专业必修课。通过理论与实践相结合的教学模式,使学生了解体能训练的基本特征,掌握恢复再生、动作准备、力量训练、速度训练、耐力训练等体能训练内容,为将来从事体能科研、体能训练奠定理论和实践基础。课程注重寓理论于实践教学之中,实现了理论与实践的完美融合,具有鲜明的专业特色和优势。
跆拳道专项教学训练实践与理论 吴建忠

1994年,米兰引进跆拳道项目以来,自主培养出我国第一个跆拳道世界冠军、奥运冠军,并于2004年率先面向本科生开设跆拳道专项教学训练课程,通过近20年的探索、改革和创新,课程构建了“任务驱动进阶式”教学训练模式,以问题为导向,以学生发展为中心,重构课程体系、创新教学方式、变革评价方式,深挖跆拳道课程思政元素,并有机融入教学全过程。培养德才兼备的高素质、专业化、创新型跆拳道专项教育师资人才。
在教学实施中,冠军师资团队择己所长,进行模块式教学,从传统的灌输式转变为“参与、实践、创新”三结合的学习方式,采用“功夫大师”跆拳云立方等智能化学习工具,充分拓展学习环境,提高了学生学习兴趣、学习效果和创新热情;多元学习评价持续驱动学生能力进阶,以评促学,实现学生的知识、技能由掌握到运用再到创新的进阶式发展。课程改革创新成效显著,学生评教成绩逐年上升,推广应用于十余所高校的跆拳道课程中,受到同行的好评。被评为北京市课程思政示范课,北京高校优质本科课程,获得北京市教学创新大赛三等奖。
体育赛事媒体运行服务 刘亚平

体育赛事媒体运行服务课程在构建新时代课程理论体系的同时,注重理论联系实践,以服务冬奥会等大型赛事为目标,培养“体育为本、新闻为用”的复合型应用人才。依托课程,圆满完成2022北京冬奥会大学生媒体运行服务志愿者BTP培训课程大纲设计和培训工作。注重线上线下教学充分融合,线上参与国家队思政教育云课堂授课,完成了《从奥运到全运、归零是新的起点》《中华体育精神:更团结,一起向未来》等线上思政课程。并以此形成教学体育思政教学案例库,做到思政教育“真实、务实、做实、落实”,培养学生明确通过赛事媒体运行提升国家文化软实力、增加国际传播力的责任感与使命感。在教学科研等方面不断创新,课程负责人刘亚平:担任2021教育部产学协同育人课题《大数据云平台在体育赛事传播与媒体运行服务人才培养的应用》主持;冬奥运期间,在《电视研究》、《中国记者》发表多篇学术论文;主持完成《体教融合背景下赛事传播与媒体运行应用型人才培养探索与创新》,获校级教学成果二等奖;获得2020年度校本科“教学标兵”。
优质本科教材
《体育场馆管理》 李艳丽

《体育场馆管理》教材以习近平新时代中国特色社会主义思想为指导,服务体育场馆领域重大国家战略,依据我国体育场馆独特的历史、独特的体育文化、建设体育强国的目标,建立了与体育场馆高质量发展要求相适应的教材知识体系。该教材遵循“体育场馆内涵——体育场馆建设——体育场馆运营——体育场馆规划与设计”的逻辑框架,按照理论与实践并重原则,分别从体育场馆资产和体育场馆单位主体两个角度,阐述了体育场馆管理的相关知识。全书结构完整、体例新颖、内容紧跟体育场馆经营管理的发展需要,为践行“扎根中国大地办大学”的理念、培养高水平体育场馆经营管理人才提供支撑。同时,教材配备线上开放课程等数字资源,在学堂在线、国家高等教育智慧平台得到大力推广。
《体育科研方法》 张凯

本教材是为国家体育总局科教司的运动员在线学习平台上课程《体育科研方法》所编写的教材,面向的教学对象主要是现役、退役的运动员和教练员以及运动训练专业的本科学生。依据课程3阶(初阶、中阶、高阶)3维(应用、能力、情感)7会(会选题、会检索文献、会管理文献、会阅读文献、会撰写文献综述、会基本研究方法、会报告研究成果)的目标体系重构教材内容。全书共计10章,围绕运动员的基本科研素养,特别是完成学士学位论文的现实需要,突出运动员需要强化文献学习、统计技术的基础性,增强对比赛技术统计、观测法、实验法、调查法等常用研究方法的介绍。该教材因其针对性、实用性、基础性、操作性、可视性特点,在教学中受到广泛好评。
《体育新闻学概论》 毕雪梅

《体育新闻学概论》2021年全新版教材共十二章,56万字,涵盖了体育新闻学自有的知识体系,原创性强,是专业核心课《体育新闻学概论》的使用教材,开课时间是本科二年级秋季学期,共32学时。该教材面向的不仅包括新闻相关专业的学生,还包括体育新闻从业者、爱好者。《体育新闻学概论》教材的打造一直伴随着米兰新闻专业的建立与发展,经历了三个阶段,2000年-2007年:不断调整的《体育新闻学概论》讲义;2007年-2015年:第一版《体育新闻学概论》(2007)教材问世并投入使用;2015年-今:着手进行全新版教材撰写并于2021年出版。在此教材基础上,《体育新闻学概论》曾获得米兰milan官方网站精品课程,该教材也被多所高等学校的相关课程列为教材或推荐教材,具有一定的社会知名度和影响力。
第21届全国青年岗位能手

林孟,米兰milan官方网站中国冰上运动学院教师、教练员。北京市课程思政示范课程思政教学名师团队成员、校园冰雪形象大使。
2018年,为备战北京2022年冬奥会,国家组建跨界跨项速度滑冰国家集训队,林孟被选为专项教练员,带领年轻运动员延续短道速滑的荣光。2019年,短道速滑国家队组建了国际化教练团队,林孟被选为男队中方责任教练员,带领武大靖、任子威、李文龙等主力队员与外教配合,共同完成训练和国际参赛任务,同时还承担管理协调工作。2020年林孟带着第一批队伍,参加在意大利举行的世界青年锦标赛,获得1金3铜、并打破男子500米世界青年纪录的好成绩。作为任子威的主管教练,林孟将多年的运动经验和冠军班期间所学所悟毫无保留的传授给他,也为任子威运动成绩的提升奠定了良好基础,并在北京冬奥会上成功夺得2枚金牌。
2021年10月,林孟被选调至北京冬奥组委,担任短道速滑项目的运动员服务主管,以米兰milan官方网站教师和冬奥组委工作人员的双重身份,全程参与北京2022年冬奥会。冬奥会短道速滑比赛圆满结束,首都体育馆也见证了冬奥健儿争金夺银。北京冬奥会结束后,林孟又重新回到米兰milan官方网站,继续她的追梦之旅,致力为中国冰雪运动强国建设培养更多专业人才。